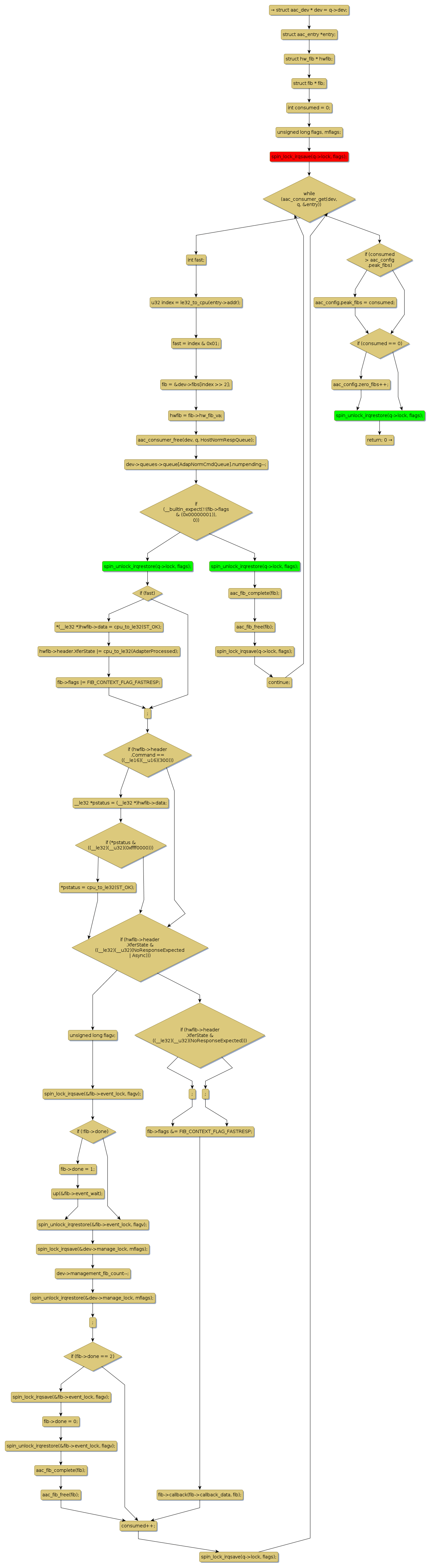
Instance Verification Kit (IVK)
spin lock @ [1916+34+/linux-3.19-rc1/drivers/scsi/aacraid/dpcsup.c]
Instance Signature: lock
|
The Matching Pair Graph:
|
|
Function Name
|
Control Flow Graph (CFG)
|
Events Flow Graph (EFG)
|
Source Correspondence
|
|
aac_response_normal
|
|
|
[1720+19+/linux-3.19-rc1/drivers/scsi/aacraid/dpcsup.c]
|